近期,依据《中华人民共和国产品质量法》和相关产品标准及抽查细则明确项目,福建省市场监督管理局组织对生产企业砂轮产品质量开展省级监督抽查。本次共抽查9家生产企业10批次,其中1批次不合格,不合格发现率为10%。
省市场监管局已责成市市场监管局对本次抽查不合格产品及其生产企业依法予以处理。
根据《产品质量监督抽查管理暂行办法》(国家市场监督管理总局第18号令)规定,现将抽查结果予以公告。
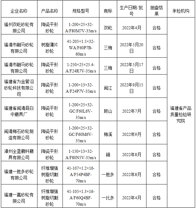
表1 福建省砂轮产品质量省级监督抽查结果(合格)

表2 福建省砂轮产品质量省级监督抽查结果(不合格)

砂轮产品小常识
砂轮的种类很多,并有各种形状和尺寸,根据砂轮的磨料、结合剂材料以及制造工艺的不同,每一种砂轮都有一定的适用范围。若选择不当将直接影响加工精度、表面粗糙度及生产效率。因此,磨削加工时,必须根据具体情况选用合适的砂轮。选购时首先应认真查看实物的标识,要有厂名、商标、生产许可证编号,以及明确的生产日期等。其次,消费者可以根据砂轮上标明的尺寸、磨料种类、粒度、硬度等级、组织代号、结合剂种类等,选择适合自身需求的砂轮。
扫一扫在手机上查看当前页面

闽政通APP
微信公众号
闽公网安备35000899002号
